
¿Sabes cómo identificar las fuentes de tráfico en Google Analytics? Los usuarios llegan a tu sitio web mediante varios canales. El email, las redes sociales, tus campañas publicitarias, por SMS… ¿Sabrías detectar desde qué canal recibes más tráfico? Y lo que es más importante aún, ¿serías capaz de clasificar las fuentes de tráfico en Google Analytics?
Como sabes, las fuentes de tráfico son las encargadas de definir la procedencia de las visitas que recibes en tu página web. En otras palabras, la fuente es el nombre de procedencia de las visitas que se registran en tu web. Y contar con esta información es una de las armas más potentes del marketing en general. Porque te dará datos para saber en qué canales centrar tu estrategia de marketing digital.
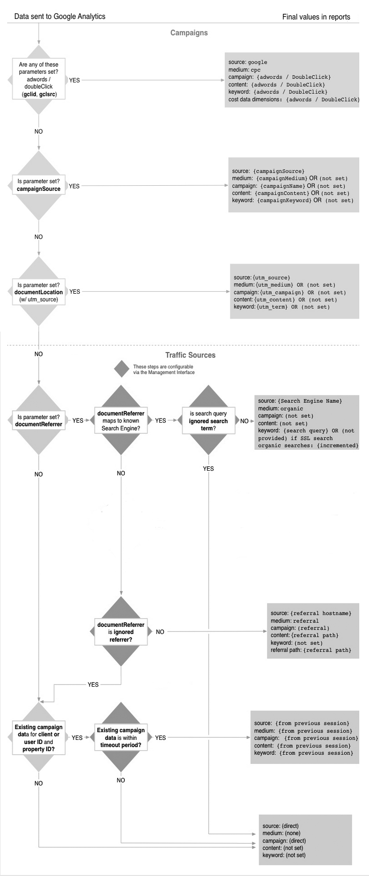
Distribución de las fuentes de tráfico en Google Analytics

Para conseguir entender las métricas básicas y el funcionamiento básico de Google Analytics enfocado más a la analítica, es importante entender el concepto de las fuentes de tráfico. ¿Sabes cómo identifica Analytics estas fuentes?
La plataforma de Google Analytics tiene la capacidad de detectar la procedencia de las visitas a tu sitio web mediante un código de seguimiento Javascript y los SDK (para los móviles). De esta manera, cada vez que un usuario accede a tu sitio web, Analytics se activa y consigue descifrar unos parámetros que le señalarán su procedencia.
Además, es importante que sepas que las visitas que se generan en Analytics se cuentan como sesiones. Y cada sesión se atribuye solamente a una campaña o a una única fuente de tráfico. Por lo tanto cuando tus valores se envíen a Google Analytics, en caso de que exista ya una sesión en curso finalizará y dará paso a una nueva sesión.
¿Sabes a qué hacen referencia los parámetros que Analytics recoge y transforma en información? Lo puedes ver en la imagen superior:
- En primer lugar, identifica si la visita contiene el cclid o gclsrc procedente de Adwords, Doubleclic o cualquier plataforma de pago por clic.
- Si no lo tiene, en una segunda fase identificará si existen parámetros de CampaingSource.
- A continuación, en caso de que tampoco obtenga dicho parámetro, Analytics se adentrará en los utm personalizados.
- Llegados a este punto, en caso de que siga sin encontrar la procedencia o no existan utm, Analytics se apoyará en el referrer.
- Si la web de procedencia no existiese, Analytics buscará si contiene información de una visita a la web previa.
- Por último, en caso de que siguiera sin encontrar nada esa visita se contabilizaría como directa.
¿Sabes que significa esta referencia directa?
Tipos De Fuentes de tráfico en Google Analytics

1.- Tráfico Directo
La definición más sencilla para entender el tráfico directo es la siguiente. Es el tráfico procedente de los visitantes que ya conocen tu página web y escriben directamente la url en la barra de dirección del navegador.
Pero no solo se cuenta como tráfico directo en esos casos. Imagina que escribes un post para tu blog en el que haces mención a varios sitios web externos e incluyes los links correspondientes. Pero ponte en la situación de que antes de compartirlo en WordPress se lo envías por email a un compañero y éste hace clic en los enlaces de tu archivo.
A los destinatarios, es decir, a esos sitios web externos que se han incluido, les aparecerá la visita de tu compañero como una fuente de tráfico directa.
Y por eso mismo, este tipo de fuente de tráfico en Google Analytics puede acarrearte más de un problema. No se puede medir bien. Por lo tanto, si aceptas este valor de tráfico directo como correcto, en los informes de resultados puede aparecer más de una contradicción que complique su análisis.
2.- Trafico de referencia
Este tráfico viene dado por enlaces que otras páginas puedan tener hacia la tuya. Es decir, en el momento en el que este post se publique, si alguien pulsa sobre cualquiera de los enlaces al leerlo, el sitio web al que se dirije dicho enlace recibirá tu visita como una visita de referencia. Pero no solo sucede de web a web.
En el momento en el que se habla de las fuentes de tráfico en Google Analytics y concretamente del tráfico de referencia, es importante saber qué incluye. Desde los enlaces de redes sociales hasta el email marketing.
Lo vital en estos casos es saber clasificar el tráfico de referencia. Es decir, saber qué sitio web te trae más tráfico. Así podrás sacar conclusiones sobre dónde lanzar algún tipo de campaña.
Interpretación de los resultados
Por ejemplo, imagina que tu ecommerce vende frutas y verduras ecológicas y tienes un amigo que publica de manera habitual un blog sobre cocina. Os habéis propuesto hacer marketing cruzado e intercambiar enlaces de manera orgánica. Pero ¿lo estáis haciendo correctamente? ¿Sus enlaces llevan a landing pages determinadas?
Imagina que esta vez va a escribir un par de recetas con un ingrediente estrella: las fresas, por ejemplo. Cuando mencione el producto lo enlazará con tu landing page de fresas. A lo largo de los días miras las fuentes de tráfico en Google Analytics y ves que el tráfico de referencia te marca bastantes visitas procedentes del blog. Pero con una alta tasa de rebote.
¿Qué está pasando? Debes mirar las páginas de destino de esas visitas. Será ahí donde encontrarás información detallada. El problema, en este caso, es que tu amigo habrá creado enlaces a tu home, no a tu landing page de fresas de temporada.
Lo recomendable es que en el momento en el que decidas hacer marketing cruzado, tanto la otra persona como tú os comuniquéis en qué momento se compartirá la información en la web. De esta manera podrás comprobar lo antes posible de que el enlace es correcto y obtener un tráfico de referencia de calidad.
3.- Tráfico orgánico
El tráfico orgánico es el más demandado de todos. Todos los sitios web quieren conseguir más tráfico orgánico y por eso se trabajan tanto las estrategias de posicionamiento SEO en buscadores.
De hecho, conseguir un mejor posicionamiento y atraer más tráfico orgánico son dos aspectos que van tan unidos que se podrían plantear de la misma manera. Google tiende a clasificar las páginas en orden basándose en la autoridad de cada una.
De esta manera, cuantos más enlaces consiga tu página más probabilidades tendrá de lograr un mejor posicionamiento. Y para llegar a conseguir enlaces tendrás que trabajar mucho tus contenidos. Si éstos no resultan de interés y calidad para los demás usuarios no los enlazarán.

Pero, ¿qué ocurre cuando en tu tabla de resultados aparece el término «Not provided»? Se trata de las visitas que estaban navegando con Chrome o Firefox y tenían activada la navegación segura. Por eso, es complicado descubrir su procedencia exacta.
4.- Tráfico de pago
Es el tráfico procedente de campañas de pago como Adwords, por ejemplo. Por lo tanto tus esfuerzos en este caso tendrán que juntarse para sacar el máximo partido a la creación de campañas de Google Adwords.
Como has visto anteriormente, es bastante normal que no coincidan los datos de Adwords con los de Google Analytics. Adwords trabaja sobre clics y Analytics sobre visitas.
5.- Tráfico de campañas
¿Sabrías distinguir la diferencia entre el tráfico web y el tráfico de campañas? Seguro que con el ejemplo del blog de recetas y el ecommerce de frutas y verduras ecológicas lo entiendes mejor.
Imagina que en este caso tu amigo, en su blog de recetas incluye un banner a tu ecommerce. En este caso las visitas que recibas no serán referral, sino que pasarán a ser visitas por campaña. Y no son de pago porque no has pagado tú el banner, sino él.
6.- Tráfico social
Por otra parte puedes rescatar el tráfico que recibes mediante las redes sociales. Lo ideal en este caso es que trabajes tus campañas en redes sociales y que consigas crear comunidad.
No es tan importante que tengas muchos seguidores como el hecho de que los que tengas sean fieles e interactúen con tu marca. Solo así conseguirás que visiten tu sitio web sin que se provoquen altas tasas de rebote.
Etiquetado UTM
Los UTM se utilizan para personalizar las dimensiones de tus campañas y poder indagar más acerca de los usuarios y su procedencia. URL Builder de Google te permitirá crear parámetros personalizados. Los utm a utilizar para poder conseguir esta información son los siguientes:
- utm_source: Parámetro obligatorio que se utiliza para detectar el motor de búsqueda de procedencia. (utm_source=google).
- utm_medium: Parámetro obligatorio que identifica el medio por el cuál el enlace ha sido enviado. (utm_medium=cpc).
- utm_term: Identifica las keywords que han hecho aparecer tu anuncio. (utm_term=running+deportivas).
- utm_content: Se utiliza para diferenciar anuncios o campañas que llevan a la misma url. (utm_content=campanabrand).
- utm_campaign: Parámetro que identifica la procedencia del clic por campaña o promoción. (utm_campaign=promo_rebajas).
¿Necesitas información sobre nuestro servicios de performance marketing?
Para solicitar información sobre Publicidad y Compra Programática RTB
Para solicitar información sobre Campañas de Performance Marketing de Resultados
Para solicitar información sobre Marketing en Buscadores (SEM)

